DIY Digital ESR Meter: A Complete Schematic Guide

U.Realtypath 79 views
DIY Digital ESR Meter: A Complete Schematic Guide

DIY Digital ESR Meter: A Complete Schematic Guide

Hey everyone, and welcome back to the workshop! Today, we’re diving deep into a project that’s super handy for anyone who loves tinkering with electronics, especially when it comes to troubleshooting or refurbishing old gear. We’re talking about building your own digital ESR meter . If you’ve ever spent hours trying to figure out why a circuit isn’t working, only to find out it’s a simple bad capacitor, you know the pain. An ESR meter can save you tons of time and frustration by helping you quickly identify failing capacitors before they cause major headaches. So, grab your soldering irons, because we’re about to walk through a comprehensive DIY digital ESR meter schematic that you can build yourself!

Why Build a DIY Digital ESR Meter?

So, you might be asking yourself, “Why go through the trouble of building one when I can just buy one?” That’s a fair question, guys. First off, the cost. Commercial ESR meters can range from a decent chunk of change to downright expensive, depending on their features and accuracy. Building your own, especially if you already have some components lying around, can be significantly cheaper . You get to choose the components, learn how they all work together, and, honestly, there’s a huge satisfaction in using a tool you built with your own two hands. It’s not just about saving money; it’s about the learning experience and the pride of accomplishment. Plus, you can often customize it to your specific needs. Maybe you want a bigger display, or you need it to be battery-powered for field repairs, or perhaps you want to add some fancy logging features. Building it yourself gives you that flexibility. We’ll be focusing on a digital design because, let’s be real, reading analog meters can sometimes be a bit of a guessing game, and a clear digital readout is so much easier and more precise. This guide will provide you with a detailed digital ESR meter schematic , breaking down each section so you can understand what’s going on and assemble it confidently. Whether you’re a seasoned electronics pro or a beginner looking to tackle a rewarding project, this is for you. We’ll cover the core components, explain the circuit’s function, and give you the roadmap to get your own ESR meter up and running. Let’s get this project rolling!

Understanding ESR and Why It Matters

Alright, before we jump headfirst into the schematic, let’s get a solid understanding of what ESR actually is and why it’s so crucial, especially in the world of electronics repair. ESR stands for Equivalent Series Resistance . Now, that sounds a bit technical, but think of it like this: every capacitor, even the perfect ones, has a tiny bit of internal resistance. This resistance is called its ESR. In an ideal world, this ESR would be zero, but in reality, it’s always a small, non-zero value. For a healthy capacitor, this ESR value is very low and remains relatively stable over the capacitor’s lifetime. However, here’s the kicker: over time, especially with heat and age, the internal construction of a capacitor can degrade. This degradation causes the ESR to increase . When a capacitor’s ESR gets too high, it can’t do its job effectively anymore. Capacitors are used in all sorts of applications in electronic circuits: they smooth out voltage ripples from power supplies, they store and release energy in timing circuits, and they filter out unwanted noise. If a capacitor has high ESR, it becomes less efficient at these tasks. In a power supply, a capacitor with high ESR won’t be able to smooth out the AC ripple effectively, leading to unstable voltage that can damage other components or cause erratic behavior in the device. In audio circuits, high ESR can manifest as hum or distortion. In digital circuits, it can lead to data errors or system instability. The problem is, traditional multimeter capacitance measurements often don’t reveal this increased ESR . A multimeter might tell you the capacitor still has the correct capacitance value, making you think it’s perfectly fine, when in reality, its high ESR is the root cause of your problem. This is where an ESR meter shines. An ESR meter specifically measures this internal resistance, usually at a specific frequency (often around 100kHz), and compares it to the expected value for a capacitor of that capacitance and type. By measuring ESR directly, you can quickly identify capacitors that are failing due to degradation, even if their capacitance value still appears within tolerance. This makes troubleshooting significantly faster and more accurate, saving you from replacing perfectly good components and chasing phantom issues. Understanding this core concept is fundamental to appreciating the value of the DIY digital ESR meter schematic we’re about to explore.

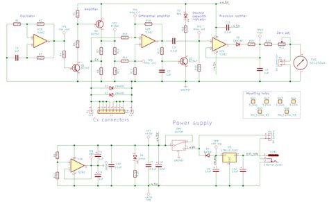
The Core Components of a Digital ESR Meter

Now that we’re all on the same page about why ESR meters are so darn useful, let’s break down the essential building blocks of our DIY digital ESR meter schematic . Think of these as the main players in our electronic orchestra. You’ll typically find a few key sections working together to make this magic happen:

  1. Oscillator Circuit: This is the heart of the ESR meter. Its job is to generate a test signal, usually a sine wave or a square wave, at a specific frequency (typically around 100kHz). This signal is what we apply to the capacitor under test. Why 100kHz? Well, it’s a good frequency that allows us to measure the ESR of most common electrolytic capacitors without being significantly affected by their capacitive reactance (which dominates at lower frequencies) or internal inductance (which can matter at very high frequencies). We need a stable and clean signal from this oscillator to get accurate readings. Common ways to build this include using simple ICs like the 555 timer configured for astable operation or more sophisticated designs using dedicated oscillator chips or even microcontroller-based solutions for more precise frequency control.

  2. Test Signal Application and Measurement Circuit: This is where the rubber meets the road. The test signal from the oscillator is applied to the capacitor under test (CUT). However, we don’t want to apply this signal directly in a way that would be affected by the capacitor’s actual capacitance. Instead, the circuit is designed to measure the voltage drop across a known low-value series resistor (often called a current-sensing resistor or shunt resistor) that is in series with the capacitor. When the AC test signal flows through the capacitor and this series resistor, the capacitor’s ESR will cause a small AC voltage to develop across the shunt resistor. The magnitude of this voltage is directly proportional to the ESR of the capacitor. A sensitive measurement circuit, often involving operational amplifiers (op-amps) configured as amplifiers or comparators, is used to amplify this small voltage signal. This amplified signal then represents the ESR value.

  3. Rectification and Filtering: The amplified AC signal representing the ESR is usually AC. To get a stable DC value that our digital display can read, we need to rectify this AC signal. This is typically done using diodes, often in a precision rectifier circuit to handle the very small voltage levels accurately. After rectification, a simple filter capacitor smooths out the resulting DC voltage.

  4. Digital Readout / Display: This is what makes it a digital ESR meter. The smoothed DC voltage, which is proportional to the ESR, is fed into an analog-to-digital converter (ADC). Many microcontrollers have built-in ADCs, making them a popular choice for modern ESR meters. The ADC converts the analog voltage into a digital value. This digital value is then processed by a microcontroller (like an Arduino or a PIC chip) and displayed on a screen, usually an LCD or a seven-segment LED display. The microcontroller also handles scaling the raw ADC reading into a meaningful ESR value (e.g., in ohms) and displays it.

  5. Power Supply: Like any electronic device, our ESR meter needs power. This is typically a low-voltage DC supply, often derived from batteries (like a 9V battery) or a wall adapter. Voltage regulation is important to ensure the oscillator and measurement circuits operate at their intended voltages for stable readings. You might need a voltage regulator IC (like a 7805 for 5V) depending on the specific design.

Understanding these functional blocks is key to deciphering any ESR meter schematic you come across. We’ll now look at a specific implementation.

A Practical DIY Digital ESR Meter Schematic Explained

Alright guys, let’s get down to the nitty-gritty of a practical DIY digital ESR meter schematic . While there are many variations out there, this is a common and effective design that balances simplicity with good performance. We’ll break it down section by section so you can visualize how it all comes together.

1. The Oscillator Circuit (Generating the Test Tone)

We need a stable AC signal to test our capacitors. A very common and reliable way to achieve this is using a dedicated oscillator IC like the ICM7555 (a CMOS version of the ubiquitous 555 timer, offering lower power consumption and better performance). This IC is configured in an astable multivibrator mode. By carefully selecting the values of two resistors (R1, R2) and a capacitor (C1) connected to its timing pins (pins 2, 6, and 7), we can set the oscillation frequency to approximately 100kHz. The output of the 555 timer (pin 3) will be a square wave at this frequency. While some designs prefer a sine wave, a clean square wave from the 555 is often sufficient and much easier to generate for a DIY project.

  • Key Components: ICM7555 timer IC, R1, R2, C1 (timing components).
  • Function: Produces a ~100kHz square wave test signal.
  • Why it works: The 555 timer’s internal flip-flop charges and discharges the timing capacitor through the resistors, creating oscillations. The specific values of R1, R2, and C1 dictate the frequency and duty cycle.

2. The Measurement Bridge and Current Sensing

This is where the actual ESR measurement happens. The square wave output from the 555 timer is fed into a circuit that includes a low-value current-sensing resistor (Rs) , typically around 1 ohm or less. The capacitor under test (CUT) is placed in series with this resistor. We also often include a known, good capacitor or resistor in the circuit to help establish a baseline or reference. The crucial part is that we are not directly measuring the capacitor’s impedance. Instead, we are measuring the voltage drop across the known resistor Rs when the test signal is applied. The higher the ESR of the capacitor, the more voltage will be dropped across Rs, because the total series impedance (ESR + Rs) will be higher, leading to a larger current flow for a given test voltage. This small voltage across Rs is then amplified.

  • Key Components: Current sensing resistor (Rs), the capacitor under test (CUT), possibly a reference resistor/capacitor.
  • Function: To generate a voltage proportional to the ESR of the CUT.
  • Why it works: Ohm’s Law (V=IR). The AC test signal generates a current (I) flowing through the series combination of the CUT’s ESR and Rs. The voltage drop across Rs (Vr) is I * Rs. Since Rs is constant, Vr is directly proportional to I. And because the total impedance is dominated by ESR for bad caps, I is inversely proportional to ESR, making Vr proportional to ESR.

3. The Amplifier and Precision Rectifier

The voltage across Rs is usually very small, often in the millivolt range. To make it measurable by our digital display system, we need to amplify it significantly. This is where an operational amplifier (op-amp) comes into play. A common choice is a rail-to-rail op-amp like the MCP6002 or similar, configured as a non-inverting or inverting amplifier. The amplification factor is set by other resistors in the op-amp circuit. After amplification, the signal is still AC. We need to convert this small AC voltage into a stable DC voltage that can be read by an ADC. This is achieved using a precision rectifier circuit . A simple diode rectifier might not work well with such small signals due to diode forward voltage drop. A precision rectifier uses an op-amp in conjunction with diodes to create a circuit that behaves like an ideal diode, accurately rectifying even very small AC signals. The output of this precision rectifier is then smoothed by a small capacitor.

  • Key Components: Op-amp (e.g., MCP6002), gain-setting resistors, diodes, filter capacitor.
  • Function: Amplify the small ESR-related voltage and convert it into a usable DC voltage.
  • Why it works: Op-amps provide high gain. Precision rectifiers use negative feedback to overcome diode voltage drops, ensuring accurate rectification of low-level AC signals. The filter capacitor smooths the rectified output.

4. The Microcontroller and Digital Display

This is the