ClickUp CRM: Boost Your Sales Process

U.Realtypath 138 views
ClickUp CRM: Boost Your Sales Process

ClickUp CRM: Boost Your Sales Process

Hey guys, let’s dive into something super useful today: using ClickUp as your Customer Relationship Management (CRM) system . Now, I know what some of you might be thinking, “ClickUp? Isn’t that just a project management tool?” And yeah, it is a killer project management tool, but believe it or not, with a little tweaking, it can totally transform into a powerful CRM that keeps all your customer interactions, deals, and follow-ups organized and streamlined. Forget juggling a bunch of different apps; we’re talking about consolidating your sales efforts right within ClickUp. This is going to save you time, reduce confusion, and ultimately, help you close more deals. We’ll walk through how to set it up, customize it to fit your specific sales process, and leverage its features to build stronger customer relationships. So, buckle up, because we’re about to unlock the hidden CRM potential of ClickUp!

Setting Up Your ClickUp CRM Foundation

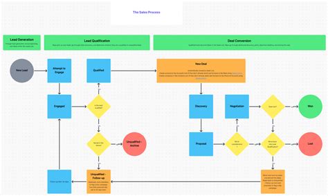
Alright team, the first step in turning ClickUp into your go-to CRM is setting up the right structure . This means creating specific ‘Spaces’ or ‘Folders’ and ‘Lists’ that mirror your sales pipeline. Think about your typical sales journey: Lead Generation, Qualification, Proposal, Negotiation, Closed Won, Closed Lost. You can create these as Lists within a dedicated ‘Sales’ or ‘CRM’ Folder. Each List will represent a stage in your pipeline. Within these Lists, you’ll create ‘Tasks’ which will actually be your deals or potential customers . This is where the magic happens. For each Task (deal), you’ll want to add custom fields. These are super important for tracking key information. We’re talking about things like:

  • Contact Name: The name of the person you’re dealing with.
  • Company Name: The company they represent.
  • Email: Their primary email address.
  • Phone Number: Best way to reach them.
  • Deal Value: How much is this deal worth?
  • Close Date: When do you expect to close this deal?
  • Lead Source: Where did this lead come from? (e.g., website, referral, social media)
  • Next Step: What’s the immediate action you need to take?
  • Status: A more granular status than the List itself (e.g., “Follow-up needed,” “Waiting for information”).

ClickUp’s custom fields are incredibly versatile. You can use text fields, dropdowns, number fields, date fields, even relationship fields to link to other tasks or custom fields. This allows you to capture all the essential details for each prospect. Don’t stop there! You can also use Tags to categorize your deals further. Maybe you want to tag deals by industry, product interest, or region. This makes filtering and reporting a breeze down the line. The key here is to mimic your existing sales process as closely as possible within this structure. If you’re used to a certain flow, try to replicate it in ClickUp’s Lists and custom fields. This makes the transition smooth and ensures everyone on your sales team can adopt it quickly. Remember, the goal is to have a visual representation of your entire sales pipeline, where each card or task represents a live deal you’re working on. This foundational setup is crucial for everything that follows, so take your time, get it right, and you’ll be setting yourself up for CRM success in ClickUp!

Leveraging ClickUp Features for Sales Success

Once you’ve got your ClickUp CRM structure in place, it’s time to supercharge your sales process by utilizing ClickUp’s robust features. This is where the tool really shines and proves its worth beyond basic task management. First off, Views are your best friend. The ‘Board View’ is naturally going to look like your sales pipeline, with each List acting as a column. You can drag and drop deals (Tasks) between stages, which is incredibly intuitive and visual. But don’t forget other views! The ‘List View’ is great for quickly scanning all your deals, sorting by value, close date, or any custom field. The ‘Calendar View’ is perfect for visualizing your upcoming follow-ups and ensuring no deadline slips through the cracks. The ‘Table View’ is like a super-powered spreadsheet where you can see all your deal data in one place, apply filters, and even edit multiple tasks at once. Speaking of filters, filtering and sorting are essential for focusing on what matters most. You can filter by assignee, tag, custom field value (like “Deal Value over $10,000” or “Close Date this month”), and more. This allows your sales reps to focus on their high-priority leads and tasks.

Another game-changer is Automations . ClickUp automations can save you tons of manual work. For example:

  • When a deal moves to the “Proposal” stage, automatically assign it to the proposal team and create a subtask for “Send Contract.”
  • When a deal’s “Close Date” is approaching, automatically send a notification to the assigned sales rep.
  • When a new lead comes in (perhaps from a form submission integrated with ClickUp), automatically create a task in the “Lead Generation” List and assign it to the appropriate rep.
  • If a deal hasn’t been touched in a certain number of days, automatically change its status to “Stale” or notify the manager.

These automations free up your team to focus on selling, not on administrative tasks. Dashboards are also critical for sales management. You can create custom dashboards to visualize your sales pipeline, track key performance indicators (KPIs) like conversion rates, average deal size, and sales velocity. You can pull in data from all your sales tasks and present it in charts and graphs, giving you a bird’s-eye view of your sales performance. Imagine a dashboard showing:

  • Number of deals in each pipeline stage.
  • Total pipeline value.
  • Deals closing this week/month.
  • Top lead sources.
  • Sales rep performance.

Finally, Goals can be used to track individual and team sales targets. Set targets for revenue, number of deals closed, or conversion rates and monitor progress directly within ClickUp. By strategically implementing these features – Views, Automations, Dashboards, and Goals – you’re not just managing tasks; you’re actively driving your sales process forward and gaining invaluable insights into your performance. It’s about making ClickUp work for you, automating the mundane and highlighting the crucial.

Enhancing Customer Communication and Follow-up

Now, let’s talk about the ‘R’ in CRM: Relationship . A true CRM isn’t just about tracking deals; it’s about nurturing your customer relationships. ClickUp provides several ways to enhance communication and ensure timely follow-ups, keeping your prospects engaged and moving through the pipeline. One of the most effective ways to manage communication is by using Comments and Activity Feeds within each deal (Task). Whenever you have a conversation with a prospect – whether it’s an email, a phone call, or a meeting – log the key details in the task’s comment section. You can even use the +mention feature to tag team members if collaboration is needed. This creates a centralized history of all interactions for that specific deal, accessible to anyone on your team. It prevents information silos and ensures that anyone can pick up a conversation seamlessly if needed. For example, if your main sales rep is out sick, another rep can jump in, read the comment history, and know exactly where things stand without having to ask around.

Beyond just logging conversations, ClickUp excels at scheduling and managing follow-ups . This is where your custom date fields and the Calendar View come into play. When you complete a call or send a proposal, immediately set a reminder or a due date for your next follow-up action. You can even create recurring tasks for regular check-ins with long-term prospects or existing clients. Use the ‘Reminders’ feature to get notified at specific times before a follow-up is due, ensuring nothing gets forgotten. For more complex follow-up sequences, consider using Task Dependencies or Automations . For instance, you could set up a dependency where the task “Send Follow-up Email” becomes available only after the task “Send Proposal” is marked complete. Or, use an automation to create a follow-up task automatically a few days after a certain stage is reached. Email Integration is another powerful feature. While ClickUp doesn’t have built-in email sending like a dedicated email marketing tool, you can integrate it with your email client (like Gmail or Outlook). This allows you to log emails sent or received directly to a task, further centralizing your communication history. Some integrations even allow you to create tasks directly from emails. This means that if you receive a sales inquiry via email, you can instantly turn it into a CRM task in ClickUp without leaving your inbox. Furthermore, Templates can be used to standardize your follow-up processes. Create task templates for common scenarios, such as “Initial Follow-up Call Script” or “Post-Proposal Check-in Email.” When you create a new deal, you can apply these templates to ensure consistent communication and a professional approach every time. By making communication and follow-up a core part of your ClickUp CRM strategy, you move beyond just tracking to actively engaging and building trust with your leads and customers. This consistent, organized approach is what separates good sales teams from great ones, and ClickUp provides the tools to make it happen.

Advanced ClickUp CRM Strategies and Integrations

For those of you looking to really level up your ClickUp CRM game , there are advanced strategies and integrations that can make a massive difference. We’ve covered the basics, but let’s get into some pro tips. First, let’s talk about linking related records . If your business involves multiple contacts within the same company, or if you need to link a specific deal to a support ticket or a marketing campaign, ClickUp’s ‘Relationship’ custom fields are your best friend. You can create a relationship between your ‘Deals’ List and another ‘Contacts’ List, or even link to tasks in other Spaces. This creates a connected web of information, giving you a holistic view of your customer interactions. For example, a sales rep can look at a ‘Deal’ task and instantly see all associated ‘Contacts’ and any open ‘Support Tickets’ related to that company, all within the same ClickUp interface. This cross-referencing is invaluable for understanding the full customer journey.

Next, consider integrating ClickUp with other sales and marketing tools . While ClickUp can handle a lot, sometimes you need specialized tools. Zapier or Make (formerly Integromat) are your go-to for connecting ClickUp with hundreds of other applications. Imagine:

  • Automating lead capture: When a new lead fills out a form on your website (using tools like Typeform, Jotform, or even your website’s contact form), Zapier can automatically create a new Task in your ClickUp CRM’s “Lead Generation” list.
  • Syncing contacts: Keep your ClickUp CRM contacts in sync with your email marketing platform (like Mailchimp or ActiveCampaign) or your company’s main contact database.
  • Tracking marketing ROI: If you run ad campaigns on Facebook or Google, you can set up integrations to log ad spend and then track which deals originated from those campaigns, helping you calculate ROI directly in ClickUp.
  • Connecting with communication tools: Integrate with Slack for instant notifications on deal updates or with Zoom for easy meeting scheduling and logging.

These integrations eliminate manual data entry and ensure your sales data is always up-to-date across all your platforms. Custom Reporting and Dashboards go beyond the basics too. You can create highly specific dashboards to track metrics that are unique to your business. For example, if you have a complex sales process with multiple decision-makers, you might create a dashboard that tracks the number of decision-makers contacted per deal, or the average time it takes to get a proposal approved. Use ClickUp’s advanced filtering and ‘Pulse’ features to create real-time reports that your sales managers can monitor daily. Lastly, think about leveraging ClickUp for account management post-sale. Your CRM doesn’t stop when the deal is closed. You can use ClickUp to track customer onboarding, manage support requests, schedule regular check-ins for customer success, and even identify upsell or cross-sell opportunities. By treating your existing customers as ongoing projects within ClickUp, you can foster loyalty and drive repeat business. Implementing these advanced strategies turns your ClickUp CRM from a simple pipeline tracker into a comprehensive customer relationship powerhouse, driving efficiency, insights, and ultimately, revenue growth. It’s all about smart setup and leveraging the full potential of the platform.

Conclusion: Making ClickUp Your Ultimate CRM

So there you have it, guys! We’ve journeyed through transforming ClickUp into a fully functional CRM system . From laying the groundwork with custom fields and pipeline stages to harnessing the power of advanced features like automations, dashboards, and integrations, it’s clear that ClickUp offers a flexible and potent solution for managing your customer relationships. We’ve seen how you can visually track deals in Board View, stay on top of follow-ups with Calendar View, and gain critical insights through custom dashboards. The ability to log all communications within tasks, automate repetitive actions, and connect with other essential tools means you can streamline your entire sales process, reduce administrative overhead, and focus more on what really matters: building relationships and closing deals. Remember, the key is customization . ClickUp’s strength lies in its adaptability. By tailoring the platform to your unique sales workflow, you create a system that not only works efficiently but also provides the data you need to make informed decisions. Whether you’re a solopreneur, a small startup, or part of a larger team, using ClickUp as your CRM can offer a significant competitive advantage. It keeps everything in one place, reduces the need for multiple expensive subscriptions, and empowers your team with a unified view of your customer interactions. So, go ahead, start experimenting, customize it to your heart’s content, and watch your sales process flourish. With a bit of effort upfront, you can build a CRM that is not only powerful but also a joy to use. Happy selling with ClickUp!