Boost Converter 12V: Your Ultimate Guide

U.Realtypath 84 views
Boost Converter 12V: Your Ultimate Guide

Boost Converter 12V: Your Ultimate Guide

Hey guys! Ever found yourself needing to juice up a device that requires a higher voltage than your power source is providing? It’s a common predicament, especially in the DIY electronics world, and that’s where a boost converter 12V , also known as a step-up voltage regulator, comes to the rescue. In this comprehensive guide, we’re going to dive deep into what these magical little circuits are, how they work, and why you absolutely need to know about them if you tinker with electronics. We’ll be covering everything from the basic principles to practical applications, so buckle up!

Understanding the Magic: What is a Boost Converter?

So, what exactly is a boost converter? Think of it as a voltage booster. Its primary job is to take a lower DC voltage and step it up to a higher DC voltage. For instance, if you have a battery that outputs, say, 3.7V, and you need to power a circuit that requires 12V, a 12V boost converter is your go-to solution. It’s incredibly versatile and a staple in many electronic projects, from powering LED strips with higher voltage requirements to charging devices that need a specific voltage boost. The beauty of these converters is their efficiency; they don’t just waste the extra energy as heat, but rather cleverly store and release it to achieve the desired higher voltage. This efficiency is crucial for battery-powered devices, as it helps conserve power and extend operating time. We’ll explore the components that make this magic happen later on, but for now, just know that a boost converter is your key to unlocking higher voltage potentials from lower voltage sources.

How Does it Work? The Science Behind the Step-Up

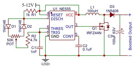
Now for the nitty-gritty: how does a boost converter actually boost the voltage? It’s all about manipulating energy using a few key components: an inductor, a switch (usually a transistor like a MOSFET), a diode, and a capacitor. The process is cyclical and relies on the principles of electromagnetism. When the switch is closed , current flows from the input source through the inductor. This builds up a magnetic field in the inductor, storing energy. At this point, the diode is reverse-biased, preventing current from flowing to the output. Then, when the switch is opened , the magnetic field in the inductor collapses, inducing a voltage spike. Because the input source is now disconnected from the inductor (due to the opened switch), this induced voltage adds to the input voltage. The diode then becomes forward-biased, allowing this combined, higher voltage to flow to the output capacitor. The capacitor acts as a reservoir, smoothing out the pulsed output from the inductor and diode, providing a stable, higher DC voltage to the load. The speed at which the switch opens and closes (the switching frequency ) and the duty cycle (the proportion of time the switch is closed versus open) are precisely controlled, often by a dedicated IC (integrated circuit), to maintain the desired output voltage, even as the input voltage or the load current changes. This clever cycle of storing and releasing energy is what allows the boost converter to achieve its voltage-boosting function with remarkable efficiency. It’s a dynamic process, constantly adjusting to keep that output voltage exactly where you need it.

Why You Need a 12V Boost Converter in Your Toolkit

Alright, so you understand the what and the how , but why should you, as a maker, hobbyist, or even a professional, care about a 12V boost converter? The reasons are plentiful, guys! Versatility is a huge one. Many electronic components, especially certain types of LEDs, motors, and microcontrollers, often require a stable 12V supply. Your typical USB power bank or a single lithium-ion battery might not cut it. A boost converter bridges this gap effortlessly. Think about portable projects: you might have a small, compact battery pack, but your project needs a bit more oomph – that’s where your 12V boost converter shines. Another major advantage is efficiency . Unlike linear voltage regulators, which can waste a lot of power as heat when stepping down voltage (though we’re talking about stepping up here, the principle of efficient conversion is key), boost converters are designed to be much more energy-efficient. This is absolutely critical for battery-powered applications where every milliampere counts. Extending battery life means longer runtimes for your projects, which is always a win. Furthermore, they offer flexibility . You can often adjust the output voltage of many boost converters, allowing you to fine-tune the power delivery for different components or experimental setups. Need 10V for one test and 14V for another? A versatile boost converter can handle it. Finally, they are relatively inexpensive and readily available in various forms, from small modules you can easily integrate into your breadboard projects to more robust units for higher power applications. Having one in your toolkit means you’re not limited by the voltage of your power source; you can adapt and overcome!

Common Applications: Where Do We See These Guys?

So, where do these handy little boost converters pop up in the real world? You’d be surprised at how ubiquitous they are! Mobile Power Solutions are a big one. Ever wonder how your phone or tablet can charge from a USB port that typically supplies 5V to a higher battery voltage? Boost converters are often involved in that process, ensuring your device gets the correct charge. In the DIY and Maker Community , they are absolute lifesavers. Powering multi-LED arrays for lighting projects, running small pumps for aquariums or cooling systems, or providing the necessary voltage for certain motor drivers – these all frequently utilize boost converters. For instance, if you’re building a portable power bank using 18650 lithium-ion cells (which typically output around 3.7V each), and you want to power a 12V fan or strip of LEDs, a 12V boost converter module is essential. Automotive Applications also benefit greatly. Car cigarette lighter sockets provide 12V, but some devices might need a slightly higher or regulated voltage. Conversely, if you’re running a higher voltage device from a car’s 12V system, a boost converter could be employed. Think about powering portable refrigerators or other appliances designed for higher voltages from your car’s battery. Solar Power Systems , especially smaller, off-grid setups, often use boost converters to step up the lower voltage generated by solar panels to a level suitable for charging batteries or powering devices directly. Even in some audio equipment , boost converters can be used to generate higher voltage rails needed for certain amplifier designs, ensuring cleaner sound and more power output. Basically, any scenario where you have a stable, lower DC voltage source and need a stable, higher DC voltage for your load is a prime candidate for a boost converter.

Choosing the Right 12V Boost Converter: What to Look For

Alright, so you’re convinced you need one. Awesome! But with so many options out there, how do you pick the right 12V boost converter for your specific project? Don’t sweat it, guys, it’s not as complicated as it sounds. First off, you need to consider the input voltage range . What’s the lowest and highest voltage your power source will provide? Make sure the boost converter you choose can handle this range comfortably. For example, if you’re using a single 3.7V Li-ion battery, you’ll need a converter that starts boosting from around 3V or even lower. If you’re using a higher voltage source, ensure the converter’s maximum input is not exceeded. Next up is the output voltage . Most people looking for a